H5嵌入指引
一、效果演示
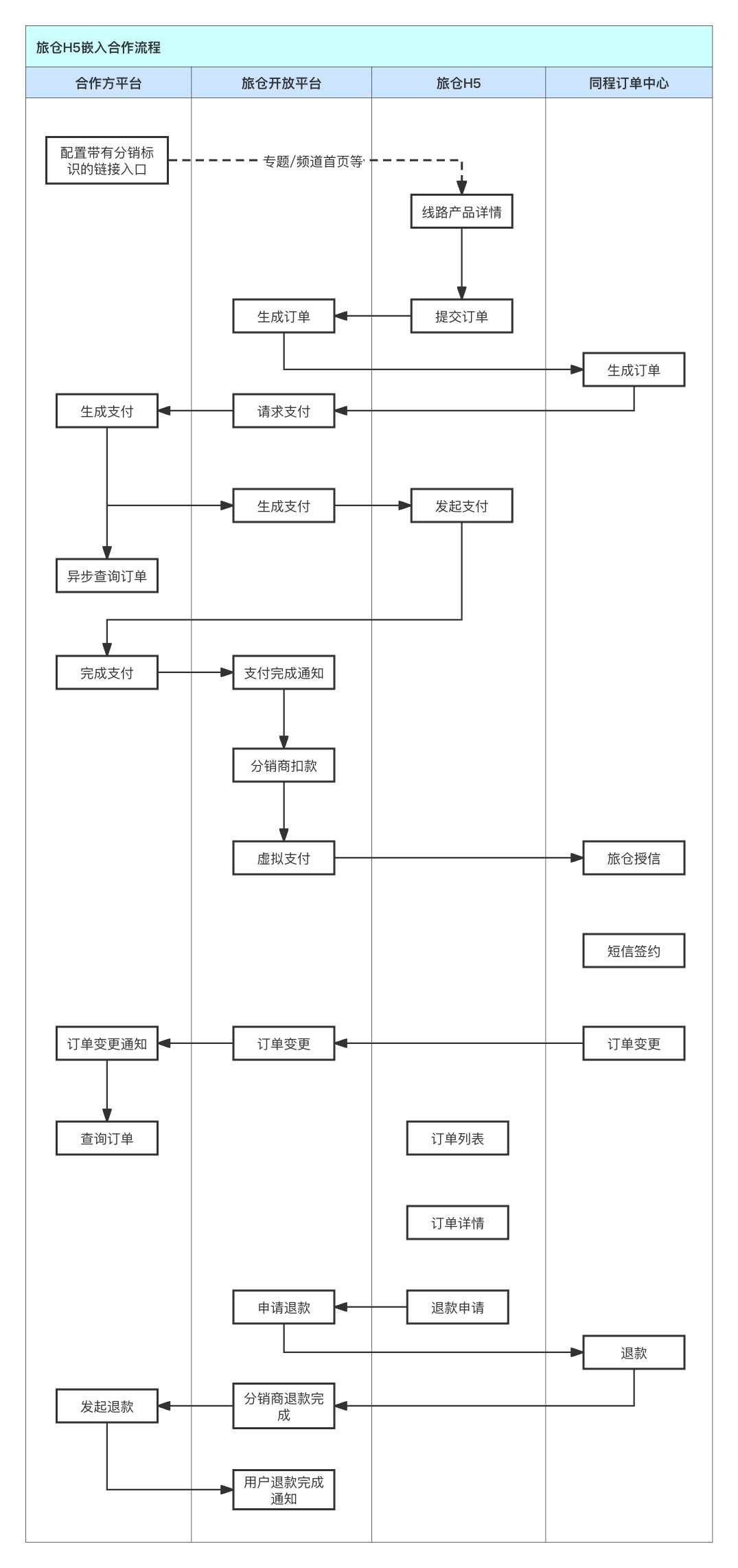
二、交互流程

三、交互接口
四、页面URL
1、度假列表页
地址:https://m.lvcang.cn/list.html#/| 参数 | 描述 | 默认值 |
|---|---|---|
| lineBelong | 路线类型:1(出境游) 2(国内游) | 2 |
| token | 授权用户标识 | 无 |
| cityName | 定位城市名 | 无 |
| cityId | 定位城市id | 无 |
| showTabs | 指定显示的tab:1: 目的地参团 2:出发地参团 3:自由行 例如:1;1,2;2,3 | 无 |
| showIndex | 指定默认选中的tab 例如:1 | 无 |
| refId | 渠道id,用于追踪iOS、安卓等不同渠道的流量;可找平台提供 | 无 |
| ver | 三方客户端版本 | 无 |
2、邮轮列表页
区别于度假,无创单及变更通知
地址:https://m.lvcang.cn/cruiseList.html#/| 参数 | 描述 | 默认值 |
|---|---|---|
| routelineid | 航线ID | 无 |
| token | 授权用户标识 | 无 |
3、酒店
区别于度假,无创单及变更通知
地址:https://m.lvcang.cn/hotelHome.html#/| 参数 | 描述 | 默认值 |
|---|---|---|
| token | 授权用户标识 | 无 |
4、机票
区别于度假,无创单及变更通知
地址:https://m.lvcang.cn/flightHome.html#/| 参数 | 描述 | 默认值 |
|---|---|---|
| token | 授权用户标识 | 无 |
5、订单列表页
所有项目共用
地址:https://m.lvcang.cn/orderList.html#/| 参数 | 描述 | 默认值 |
|---|---|---|
| token | 授权用户标识 | 无 |
6、订单详情页
所有项目参数一致
度假订单详情地址:https://m.lvcang.cn/order.html#/orderdetail
邮轮订单详情地址:https://m.lvcang.cn/cruiseOrder.html#/
机票订单详情地址:https://m.lvcang.cn/flightOrderdetail.html#/
酒店订单详情地址:https://m.lvcang.cn/hotelOrderdetail.html#/| 参数 | 描述 | 默认值 |
|---|---|---|
| orderId | 订单号 | 无 |
| token | 授权用户标识 | 无 |
| refId | 渠道id,用于追踪iOS、安卓等不同渠道的流量;可找平台提供 | 无 |
| ver | 三方客户端版本 | 无 |
五、常见问题
- 开放收银台中,接口中的 token 参数代表什么?是否为getToken接口返回的token?
不是。
接口所使用的token是用于区分接入旅仓渠道的唯一标识符,供接入方进行渠道区分。
所有任何接口中使用的token均一致。
此token不包含任何业务属性,也非用户身份凭证。- 开放收银台中,哪些请求需要加密?加密模式是否一致?
所有接口均需加密。
目前加密模式分为两种:
收银台支付、收银台支付状态查询、收银台退款、收银台退款状态查询,以上4个接口加密参考对应接口文档中的加密说明。
收银台支付回调、收银台退款回调,以上2个接口使用开放平台通用加密模式。- 订单状态应以异步通知为准,还是以订单详情接口返回为准?
接入方在收到订单状态通知后,建议再次查询订单详情接口。
如订单状态、金额的重要信息,应以订单详情接口返回为准。- 各项目订单通知接口须单独提供么?
各项目的订单通知是相对独立的,推荐使用不同的接口进行处理。
如接入方希望使用同一个接口来接收所有项目的订单通知,需要接入方自行区分项目。- 支付、退款状态查询接口如何使用?
旅仓加收到支付、退款回调后,会查询接入方提供的状态查询接口进行状态及金额的二次验证,以此保证支付、退款的准确性。